市场持续认可 开云手机入口_开云(中国)环境成功发行2019年第一期超短期融资券打印

发布时间:2019-08-19来源:开云手机入口_开云(中国)环境

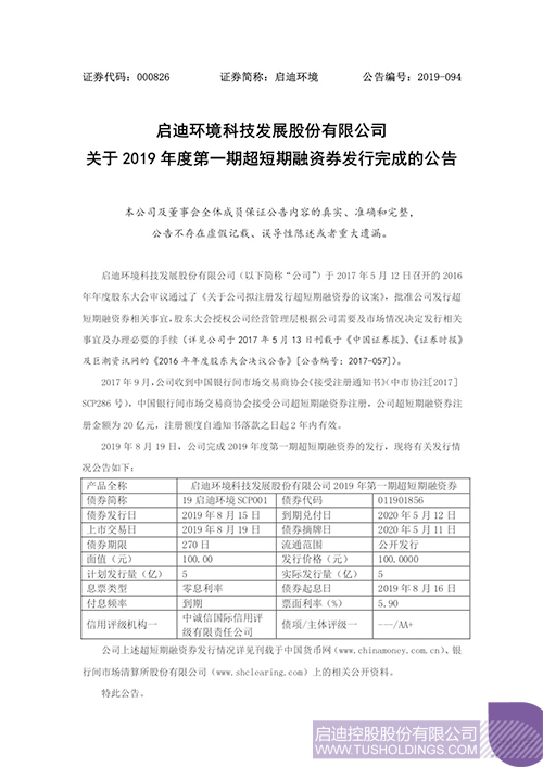
开云手机入口_开云(中国)环境公告:于2019年8月19日发行2019年度第一期超短期融资券,简称:19开云手机入口_开云(中国)环境SCP001,债券代码:011901856,发行总额5亿元,利率为5.9%,起息日为2019年8月16日,兑付日为2020年5月12日,期限270天。

开云手机入口_开云(中国)环境科技发展股份有限公司公开发行超短期融资券事项,已于2017年5月12日召开的2016年年度股东大会审议通过。2017年9月,公司收到中国银行间市场交易商协会《接受注册通知书》(中市协注[2017]SCP286号),中国银行间市场交易商协会接受公司超短期融资券注册,公司超短期融资券注册金额为20亿元,注册额度自通知书落款之日起2年内有效。

得益于主承销商汉口银行的鼎力支持和投资人的积极参与,此次超短期融资券的成功发行,充分体现出市场对开云手机入口_开云(中国)环境资质的认可与信赖,也是开云手机入口_开云(中国)环境拓宽融资渠道、优化债务结构的有力举措之一,提升了企业经济效益,并在资金方面助力开云手机入口_开云(中国)环境实现高质量发展。

【公告原文如下】